无线电爱好网

 找回密码
 注册

QQ登录

只需一步,快速开始

扫一扫,访问微社区

消除在LED照明应用中的光闪烁

2024-3-19 10:17| 发布者: 闪电| 查看: 112| 评论: 0

摘要: 将LED用于离线式替代型灯具(retrofit lamps)中,看似为一简单直接的作法,但要达到和用户想以之替代的传统型灯具类似的照明质量,仍有许多细节要注意。为避免来自各地客户的抱怨,在设计LED灯时,就要特别考虑光闪烁 ...

将LED用于离线式替代型灯具(retrofit lamps)中,看似为一简单直接的作法,但要达到和用户想以之替代的传统型灯具类似的照明质量,仍有许多细节要注意。为避免来自各地客户的抱怨,在设计LED灯时,就要特别考虑光闪烁问题。本应用笔记介绍了和驱动器拓扑结构及LED特性相关的LED灯闪烁的现象,并提供了多种使用立锜LED驱动器搭配专用LED灯串组合而成的解决方案。本文也将介绍说明用于测量LED灯之光闪烁的一种实际测量方法。

本应用笔记中提到的立锜LED驱动器组件,有含PFC返驰式拓扑结构的RT7302、含PFC降压拓扑结构的RT8487、线性拓扑结构的RT7321和含PFC MR-16 LED驱动器RT8479。


1. LED灯的光闪烁之特性

优质的室内照明需要均匀分布的光,这来自于稳定的光输出和合适的色温。人眼对较低频率下的光强度变化比较敏感,光强度的波动会导致身体不适、眼睛疲劳或头痛。

基本上LED灯有两种可能会发生的光闪烁:

  • 和交流电网频率相关的光波动,通常是双倍的电网频率(例如:电网频率是50Hz,光波动频率即为100Hz,电网频率60Hz,光波动频率即为120Hz)
  • 随机型的光强度波动(往往由于LED灯和外围照明组件的不兼容而造成)

虽然对大多数人而言,75Hz以上的闪烁是不会被注意到的,但是闪烁的感知不只和频率有关,也和光输出的波峰和波谷的强度(即强度调变)及这些变化持续的时间有关。图一显示针对此效应的两种量化方法:

Technical Document Image Preview

图一、闪烁的量化方法(IES手册第10版)

量测闪烁百分比是非常简单的,而且它是可以用在一般具有周期性变化且波形相对对称的光源。然而,具有非对称波形或呈现非周期性闪烁的光源,闪烁指数则是一个较好量化闪烁的方式,因为它有考虑到波形形状的差异(即工作周期)。

传统光源并非完全没有闪烁:白炽灯的闪烁相对较低,其闪烁百分比约为10〜20%,这是由于灯丝加热的时间常数较长。用电磁式镇流器的节能灯,它的闪烁则相当高:闪烁百分比高达37〜70%。使用电子式镇流器的节能灯,它的闪烁较低:闪烁百分比只有5%左右。

目前,针对LED灯最大可接受的闪烁还没有明确的标准存在,但许多LED照明厂商规定:在100Hz - 120Hz的频率范围内,闪烁百分比须小于30%。

LED的光输出和流过LED的电流有直接关系,也就是LED的光输出会立即反应出变化的LED电流。因此,若希望LED灯完全无闪烁的话,首先需要有一稳定的LED驱动电流。


2. 闪烁、LED电流和LED电压纹波之间的关系

若要知道光闪烁、LED电流纹波和LED驱动器输出电压纹波之间的关系,首先要先了解LED灯串的特性。

图二显示了Cree公司的高亮度LED产品,XLAMP MX-6 LED,它的电流和相对光通量之间的关系。

Technical Document Image Preview

图二、以Cree之高亮度LED产品为例,用LED电流纹波可推算其光通量之变化

图中显示一正弦形LED电流纹波,它的光通量的变化可因此被推断出来:LED电流的改变会直接改变它的光输出,但可以看出,两者之间不是完全线性的关系,因此LED电流纹波和其衍生的闪烁百分比之间也不是线性的关系。对于大多数LED而言,光闪烁百分比是低于电流变化百分比的。

在大多数离线式LED驱动器中,电路参数会影响LED输出电压纹波,而LED电流纹波则是受电压纹波影响的。因此,重要的是要知道在整个LED灯串上的电压纹波和流过LED的电流纹波之间的关系,它们之间的关系可以从图三LED的I/V曲线得知。(相同的Cree公司产品,XLAMP MX-6 LED)

differential resistance.png

图三、用LED I/V曲线来量测动态电阻

LED在各工作点上的动态电阻决定了LED上的电压纹波和由此产生、流过LED灯的电流纹波二者之间的关系。LED的动态电阻相当小,所以这表示一个非常小的电压纹波就已经可以产生很大的电流纹波。因为I/V曲线的斜率随不同的工作点而不同,动态电阻是以LED的平均电流作为它的工作点来决定。

大多数LED灯泡用到数个LED。当LED串联时,动态电阻需要乘上LED的数量;当LED并联时,动态电阻则需要除以并联的LED的数目。


3. 离线式LED驱动器的基本电路

要了解离线式LED灯有100Hz/120Hz闪烁的原因,就须先了解由交流电源供电的LED驱动器的基本操作。其基本电路示于图四:

Technical Document Image Preview

图四、基本的离线开关式LED驱动器

在大多数单级离线式LED驱动器中,转换器可以是由降压、升降压或返驰式转换器构成的,它会将(整流过的)电源电压转换为合适的输出电压来驱动LED灯串。主要的反馈回路是透过LED电流检测,以提供定电流(平均值)至LED灯串。

若要LED没有闪烁,LED电流(ILED)就必须是一个稳定的直流电流,而LED上的电压(VLED)也因此会是一个固定的直流电压。由于电网电压是一正弦波,所以LED应用电路中必须包含至少一个电压缓冲组件来将交流电压转换成直流电压,图四中的C1或C2都可以作为缓冲组件。


低功率因数的应用:

Technical Document Image Preview

图五、低功率因数转换器

以C1作为缓冲器件(如图五中,C1用较大的电容值),可提供转换器一个相对稳定的直流输入电压,并且因有快速电流反馈控制回路,输出电流IOUT也较稳定。C2只是用来过滤转换器中的高频开关噪声,所以它可以用相当小的电容值。因为在LED电流中,和电网频率相同的成份是较小的,所以100Hz/120Hz的闪烁也较少。然而,选用一个大的C1电容值将造成脉冲状的输入电流,进而导致较低的功率因数,同时也造成电网电流IIN会有较高的谐波失真。这种解决方案通常仅被使用于低功率(<6W)的LED驱动器应用当中。


高功率因数的应用:

Technical Document Image Preview

图六、高功率因数转换器

近来,大多数高功率的LED灯泡都要求有好的功率因数和低输入电流谐波。所以如图六中所示,C1必须使用较小的电容,且转换器需要一低带宽的控制回路才能尽可能维持正弦波形的输入电流。高功率因数转换器的输出电流近似于正弦波二次方的函数,也就是倍频的余弦波波形,而LED的平均电流即为余弦波的平均值(mean value)。现在电压缓冲器件是C2,它是用来降低整个LED灯串电压上的纹波。明显地,若要达到非常小的LED电压纹波就需要非常大的C2电容值。输出电压纹波与LED的特性,共同决定了LED电流纹波及随之而来的LED灯泡的100Hz/120Hz闪烁。

控制高功率因数校正(PFC)单级LED驱动器的闪烁的设计方法如下:
a. 定出最大闪烁百分比的要求(通常为30%左右)
b. 从光通量与正向导通电流的关系曲线,决定最大LED电流峰至峰的变化(ILED_PP)
c. 从LED的I / V曲线上,找出LED在该工作点的动态电阻RDYNAMIC_TOTAL
d. 找出跨在整个LED灯串上,最大峰至峰的纹波电压VOUT_PP

Technical Document Image Preview

e. 确定所需的输出电容值:

Technical Document Image Preview

其中:
IOUT_PP 为2倍 LED的平均电流(对高功率因数转换器而言,是很好的一近似值)
VOUT_PP 是在LED灯串上所允许的峰至峰输出电压纹波
f 是两倍的电网频率。

以下的章节会介绍几个用于特定闪烁百分比的离线式LED驱动器的例子,也将会解释如何计算和测量,并且探讨一些降低LED闪烁现象的解决方案。


4. 采用RT7302的20W隔离式高功率因数LED驱动器

RT7302GS是一采用恒定导通时间控制算法的初级侧调节返驰式LED恒流驱动器,为的是要有高功率因数。该转换器采用了临界切换导通模式。

下图显示一个20W 用于T8的参考设计。最大光闪烁定于30%。

Technical Document Image Preview

图七、外形狭长、用于T8管的RT7302参考设计

如图所示,这个20W 参考设计用于由8个并联的LED灯串构成的长型T8灯具。每一灯串是由16个LED串联而成,所用LED是艾笛森光电PLCC 3022 0.2W系列。LED灯串组合在400mA的总电流下的正向电压可达49V,而每个LED灯串则流过50mA的电流。

图八是取自LED PLCC 3022规格书中的曲线图,藉此可以得到所允许的电流纹波和LED灯串组合的动态电阻。

Technical Document Image Preview

图八、此特性图取自低功率LED PLCC 3022规格书

从亮度对电流的曲线图可知:当光闪烁为30%时,LED的电流变化可达+/-17.5毫安或35%。总灯串组合(8灯串并联)中,LED电流的峰至峰值则可高达280mApp。从I/V曲线可知:在一LED 50毫安的工作点下,它的动态电阻是7.5Ω。总LED灯串组合的动态电阻则是7.5×16/8 =15Ω。

整个灯串组合所被允许的电压纹波是可以计算出来的:

Technical Document Image Preview

图九所示是一个20W LED驱动器的电路图,是一个高功率因数设计,也就是在次级绕组的输出电流有较多低频率的纹波,其频率为两倍的电网频率。主要的缓冲器件就是输出电容EC1。

Technical Document Image Preview

图九、采用RT7302的20W隔离型高功率因数LED驱动器

对于电网频率为50Hz的设计,输出电容值可如下估计:

Technical Document Image Preview

选用330μF作为EC1的电容值。

下图十显示在230V /50Hz的输入下,使用330μF的输出电容时,转换器的输出电流,LED电压,LED电流和光输出等的测量值。

Technical Document Image Preview

图十

紫色波形是转换器的输出电流,所有高频开关切换的成分都已除去,它的振幅为LED平均电流的两倍且其频率为100Hz。由于有较大的输出电容,LED的电压纹波是3.7VPP。LED的平均电流为400mA,其纹波为279mApp,即34.8%。LED灯串组的动态电阻是略低于从LED图表计算出来的值:3.7V/279mA = 13.6Ω。

在右侧示波器图形显示的是LED电流和测得的光输出(光量测是由自制的光传感器完成的,见第九章)。LED电流纹波为34.8%,测得的闪烁是30.4%,非常接近所要求的值。


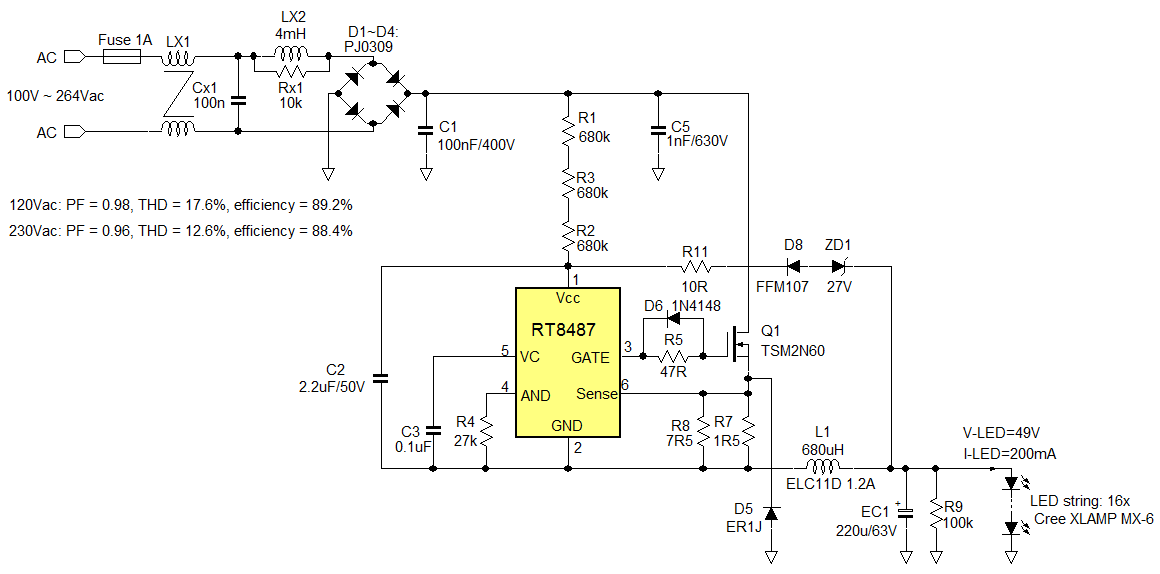
5. 采用RT8487 的非隔离、高功率因数10W LED驱动器

RT8487是一个可以用在非隔离降压及升降压型应用中的高功率因数LED驱动器控制器。控制器采用临界导通模式下的谐振开关切换技术。下面的应用实例是10W的设计,它使用16个Cree XLAMP MX-6 LED串连在一起,LED灯串电压为49V。

Technical Document Image Preview

图十一、 RT8487非隔离、高功率因数10W LED驱动器

此驱动器专为平均输出电流200mA而设计,它的闪烁百分比定为30%。LED的纹波电流和电压可以从下面的图表而得知。

Technical Document Image Preview

图十二、Cree XLAMP MX-6 LED 的特性曲线

从亮度对电流的曲线图可知:30%的光闪烁,LED电流的变化是+/-70mA或35%。从I/V曲线可知:在工作点200mA下LED的动态电阻是1.7Ω。LED灯串组的动态电阻则是1.7 *16 =27.2Ω(注意,在低电流时,LED的动态电阻较高)。整体灯串组合被允许的电压纹波可以计算如下:

Technical Document Image Preview

LED驱动器的应用电路图如图十三,RT8487被使用于浮地式的降压拓扑结构中,IC工作电源由自举电路 (bootstrap circuit)提供,该电路只使用标准的鼓形线圈电感器。

Technical Document Image Preview

图十三、RT8487在浮地式降压拓扑结构中的10W高功率因数设计


12下一页

路过

雷人

握手

鲜花

鸡蛋

QQ|关于本站|小黑屋|Archiver|手机版|无线电爱好网 ( 粤ICP备15040352号 )

粤公网安备 44030702001224号

GMT+8, 2025-5-30 09:52 , Processed in 0.140400 second(s), 22 queries .

Powered by Discuz! X3.4 Licensed

Copyright © 2001-2020, Tencent Cloud.

返回顶部