无线电爱好网

 找回密码
 注册

QQ登录

只需一步,快速开始

扫一扫,访问微社区

华为最新 40W 超级充电器赏析

2018-11-20 11:54| 发布者: lfcx| 查看: 1574| 评论: 0

摘要: 又一台华为超级充电器来到我面前,与之相伴的是一台没有合上后盖的样机:充电器的型号是 HW-100400C00,标签表示它可以输出 5V2A、9V2A 或 10V4A,最大功率为 40W,可在 100V-240V 全电压范围内工作,关于 SuperChar ...

又一台华为超级充电器来到我面前,与之相伴的是一台没有合上后盖的样机:

充电器的型号是 HW-100400C00,标签表示它可以输出 5V2A、9V2A 或 10V4A,最大功率为 40W,可在 100V-240V 全电压范围内工作,关于 SuperCharge 的部分我们就不多说了。

初看样机内部的时候,我以为拔出板子会很费事,因为我看见了注胶的痕迹,里面还有白色的材料和外壳紧密联结在一起,我开始还以为是灌胶呢!

其实是我完全误解了它,拔出板子非常容易,拔出后才看出紧贴在外壳上的是一层具有缓冲作用的泡沫样胶垫,外壳底部是完成连接作用的弹性金属卡口和插脚固定装置:

除去外壳,完整的板子便暴露在眼前:

其中最醒目的自然是用手写着 F2 字样的变压器,我觉得它让我吃了一惊,相比曾经拆解过的 65W PD 电源的变压器设计实在是太简单了:

没有任何多余的东西,简单支架护持着的两片磁芯包裹着 PCB 构成的线圈伸出一宽一窄两条腿,直接插入主板,在其背面的焊点上完成了简洁的电路连接:

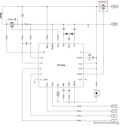
USB 插座的背面便是电源二次侧的 PD 控制器 RT7205,它的右侧是来自 ON 的 FDMS86101——100V60A、导通电阻 7.5mΩ 的 N-MOSFET,它将在 RT7205 的控制下完成同步续流功能。

RT7205 是相对我们已经介绍过的 RT7207 更新的产品,与其前辈相比,它的电路变化不大,但是起输出阻断作用的 MOSFET 已经变为 N 型,所以用它构成的系统之整体成本必然已经下行。下面的两幅图片,其一是 RT7205 产品规格书的首页内容,其二是它在应用中的电路示意图,仅供参考,需要了解更多信息的请到文末点击“阅读原文”前往立锜网站查询

立锜电源产品之强大并不仅仅局限于二次侧的控制器,但在这款电源的一次侧能找到的却是英飞凌的产品,它长成下图中的爬虫似的样子:

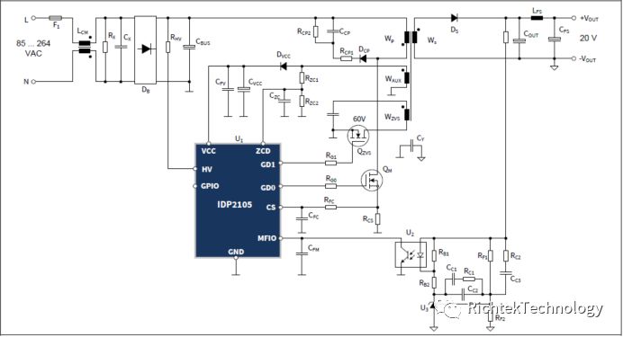
这颗初级侧控制器的型号标识为 XDPS21061,我无法查到它的规格书,但从其引脚布置规律,可以找到一款与其相似的产品—— IDP2105,是一款可通过单引脚 UART 接口配置其参数的 PWM 控制器,它的在我看来翻译得不太好的规格书将其定名为“强制频率谐振式反激控制器”,书中提供的典型原理图如下图所示:

与普通的反激控制器相比,IDP2105 的关键特征是引入了一个附加绕组,该绕组可在 DCM 工作期间强制插入一个脉冲使主绕组开关节点上的谐振电压达到更低的程度,控制器可借此机会开启主开关的导通周期以降低开关损耗。

IDP2105 的这种尝试自有其意义所在,但是它的实现相对复杂,很多参数需要特别配置,要掌握得恰到好处还是有一定难度的,所以我们可以预期将会有更新更好的产品来弥补这种缺陷。

IDP2105 的最高工作频率为 132.6kHz-146.9kHz,而此款超级充的额定工作频率为 130kHz,恰好处于其规格范围内,与平板变压器配合得恰到好处,又符合其设计小型化的需求,所以我觉得上述对其来源的评估是基本上不会有问题的,如果你有更好的看法也请提出来,我会非常高兴看到你的反馈。

从使用平板变压器、工作频率为较高的 130kHz、尝试使用谐振软开关技术这些方法来看,华为在开发这款产品时的指导思想是要小型化,同时还要提高它的生产效率,提高产品的一致性,降低EMI问题出现的可能性。

要小型化就会提高产品的单位功率密度,此产品的外围尺寸为 50mmX45mmX28mm,在同为 40W 输出能力的产品中已经是业界的最小值,
要实现小体积,单靠变压器的平板化并不足够,初级侧和二次侧之间的隔离空间是可以打主意的地方,所以我们看见了前面图片中 MOS 管上方的白色塑料件,它在覆盖板面的同时还穿过板面,直达另一面所有元件的最高处,这样就有效地延长了爬电距离,实现了有效的初次级隔离,而板面空间则有效地缩小了。

写到这里似乎仍有意犹未尽之感,但我想这些内容对于我们认识这款超级充的创新之处已经够了。如果你仍然没有满足,建议你自行购买观摩,同时拥有至今为止最好的手机也是很值得庆贺的事情,也欢迎你留言分享自己的高见,这里就先行谢过了!


路过

雷人

握手

鲜花

鸡蛋

相关阅读

QQ|关于本站|小黑屋|Archiver|手机版|无线电爱好网 ( 粤ICP备15040352号 ) 无线电爱好技术交流5 无线电爱好技术交流1无线电爱好技术交流9开关电源讨论群LED照明应用、电源无线电爱好技术交流4无线电爱好技术交流8无线电爱好技术交流10无线电爱好技术交流11

粤公网安备 44030702001224号

GMT+8, 2022-7-29 15:39 , Processed in 0.124801 second(s), 18 queries .

Powered by Discuz! X3.4 Licensed

Copyright © 2001-2020, Tencent Cloud.

返回顶部